京东修订破损包赔规则:茗茶默认开通该服务

亿邦动力网/ 2022-03-11
583
77

【亿邦动力讯】1月15日消息,京东针对《破损包赔服务规则》进行修订,从“破损包赔”现有的支持品类中选取了部分易碎的品类,系统将对其进行品类维度的默认开通打标。

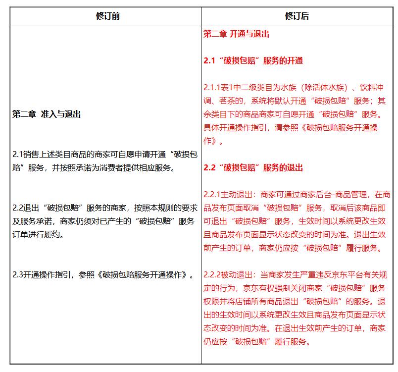
公告称,针对原有商品类目下的水族(除活体水族)、饮料冲调、茗茶二级类目,系统将默认开通“破损包赔”服务;其余类目下的商品商家可自愿开通“破损包赔”服务。

虽然系统开通默认了打标,但是商家依然可以根据自身情况自愿选择是否开通此项服务。退出生效前产生的订单,商家仍应按“破损包赔”履行服务。

b2b京东修订破损包赔规则:茗茶默认开通该服务

文章内容由作者创作,作者负责内容的真实性、准确性和合法性。出海易倡导尊重与保护知识产权,未经作者和/或本网站许可,不得复制、转载、或以其他方式使用本网站内容。如发现本站文章存在版权问题,烦请联系chuhaiyi@baidu.com,我们将及时核实处理。文章来源:亿邦动力,本文为作者独立观点,不代表出海易立场。
来源: 亿邦动力
优品推荐

填写询价