【亿邦动力讯】1月12日消息,淘宝网发布公告,称1月23日将正式回收飞猪旅行集市卖家发布“境内自由行”类目(该类目系一级类目“度假线路/签证送关/旅游服务”下的三级类目)的发布和编辑权限,同时将于2月25日起正式关闭该类目、下架相关商品及失效相关规则。
据悉,此次调整不影响卖家继续为此前已成功下单购买的用户提供相关服务。
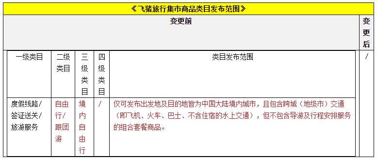
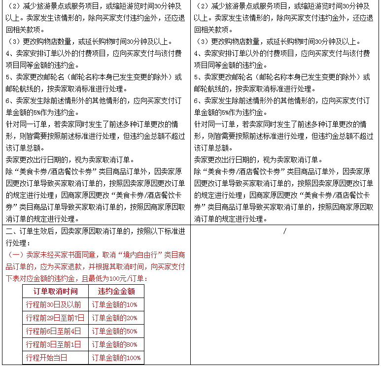
将于2019年2月25日失效的境内自由行类目相关规则详情如下:
《飞猪旅行集市管理规范》:

《飞猪旅行集市度假商品服务保障标准》:


《飞猪旅行集市商品类目发布范围》:

《飞猪旅行集市度假商品发布管理标准》:
