【亿邦原创】2月25日,京东平台对《京东开放平台商家违规积分管理规则》中“不配合提交材料”、“不当发布商品信息”和“不当发布信息”的内容进行了调整。调整部分于2019年2月18日发布,于2019年2月25日生效。
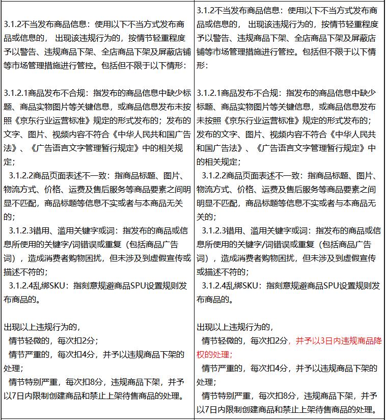
调整后的内容主要涉及:《规则》2.6.1调整为“商家向京东提供虚假资料或信息,如提供伪造、变造的商标、专利证书或其他资质文件,在报备和申诉环节提供虚假材料,误导京东审核人员等。如资料不涉及商标等店铺经营资质且情节轻微的,每次扣12分;情节严重的,每次扣50分,并予以停用相关品牌或类目的处理;情节特别严重的,每次扣100分。”不当发布商品信息违规行为情节轻微的,除每次扣2分,同时予以3日内违规商品降权的处理。同时,在发布或推送第三方信息内容中新增“引导消费者投资P2P或虚拟资产交易等平台。”
《商家违规积分管理规则》生效公告如下:
(文/宽帅)

