【亿邦原创】2月21日,京东规则中心发布《禁发商品及信息管理规范》修订公告,对原有内容进行了部分调整,调整于2019年2月21日修订,2019年2月28日生效。
修改后的规则要求主要涉及:
(一)涉及人身安全,隐私类:添加了充电器式、挂衣钩式、闹钟式、插排式、充电宝式、水瓶式等其他伪装偷拍商品。修改汽车安全带扣等具有交通安全隐患的汽车配件类商品扣分规则为:严重违规行为,每次扣4分。情节严重的,每次扣12分。情节特别严重的,每次扣25分。
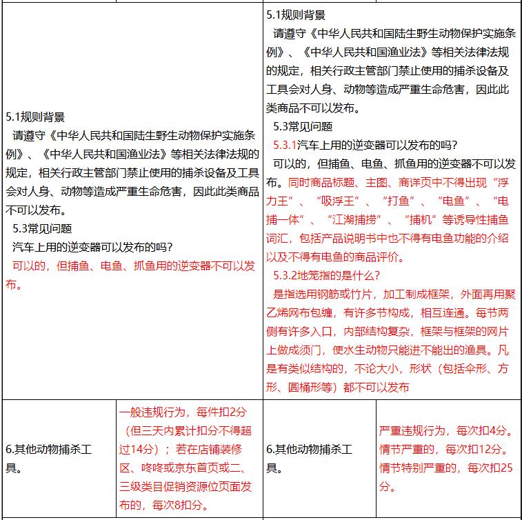
(二)动植物、动植物器官及动物捕杀工具类:常见问题中“汽车上用的逆变器可以发布的吗?”回答添加“同时商品标题、主图、商详页中不得出现“浮力王”、“吸浮王”、“打鱼”、“电鱼”、“电捕一体”、“江湖捕捞”、“捕机”等诱导性捕鱼词汇,包括产品说明书中也不得有电鱼功能的介绍以及不得有电鱼的商品评价。”同时,新增对“地笼”的解释说明,以及修改其他动物捕杀工具扣分规则为:严重违规行为,每次扣4分。情节严重的,每次扣12分。情节特别严重的,每次扣25分。
(三)未经允许违反国家行政法规或不适合交易的商品:具体情形中新增“物联网卡”项及相关阐述。
《禁发商品及信息管理规范》修订公告原文如下:
(文/宽帅)

