【亿邦动力讯】9月10日消息,亿邦动力获悉,天猫日前发布新增《天猫保值回购服务规范》公示通知,用户可以在权益有效期内,进入订单详情页提交该商品回购的申请。据悉,本服务规范首次生效于2018年9月14日。
据了解,保值回购是指:天猫会员在天猫平台购买带有“保值回购”字样或服务标识的手机商品,在权益有效期内,可进入订单详情页提交该商品回购的申请。符合回购标准(见底部附表)的商品,天猫合作回收商将按保值回购权益承诺的回购价值予以回收。但用户的淘宝账号因任何原因被注销、冻结无法正常使用的,则相应保值回购权益失效。
权益有效期为:从商品确认收货日后的第366天至第395天内(即一年后的30天内)可在订单中发起保值回购申请。回购成功后则代表权益已使用,权益发起入口关闭。逾期未使用则权益作废。
回购方式为:在权益有效期内,通过已购买的宝贝订单详情页在线上发起申请,天猫授权的回收商将安排快递上门取件或回收商直接上门取件,如用户选择自行联系快递邮寄,需联系回收商(客服电话:4006612099)确认。
回购金额计算:用户下单实际支付价格*承诺的折扣率。如:下单实际支付8000元,承诺的折扣率为7折,则回购金额为:8000*0.7=5600元。
回购款支付:旧机回购验机结束后,回收商向用户支付旧机回购款。
值得注意的是,当同一用户,单笔订单购买多件商品的,则用户每次仅能发起单件商品的回购申请,完成回购后,方可发起第二次回购申请;就带有保值回购权益的商品订单发起并完成全部或部分退货的,则保值回购权益将全部无法享受。
同一用户,是指淘宝账户、支付宝账户、收货人姓名、详细地址、联系方式等与用户身份相关的信息,其中任意一项或数项存在相同、相似、通过特定标记形成批量信息、或其他非真实有效等情形的,均将被认定为同一用户。
同时,回购的商品需与购买时的商品一致,若用户寄回的商品与订单商品不一致,则回收商可拒绝该回购交易;用户还需提供该商品购买所附带的发票,与回购商品同时寄回给回收商;电子发票可打印或以电子文件的形式提供,发票遗失、非订单商品对应的发票、虚假发票等发票异常情况,回收商有权拒绝该回购交易。
据了解,用户还可以享受以下保障:
1.验机时效保障:回收商原则上应在收到旧机的48小时内验机检测完毕。
2.回购款发放时效保障:回收商将在验机完成后的48小时内把回购款发放至用户支付宝账户。
3.用户自寄时效:用户提交回购申请订单后,回收商10天内未收到旧机,经回收商短信或电话通知,用户无特殊反馈,则回收商有权关闭该订单。
具体操作流程为:

亿邦动力还从公告中整理了以下回购须知:
1.回购款发放规则
如果回收商检测结果符合保值回购标准,则检测完成后48小时内支付回购款。如果回收商检测结果不符合保值回购标准,回收商将电话联系与用户确认,说明情况,用户可以选择退回手机,或者回收商与用户协商价格回收,相应保值回购权益不再享受。
2.交易逆向流程说明
一旦用户已与回收商确认回购交易,回购订单履行完毕的,将无法退还机器(包含一起邮寄的相关所有配件)或取消回购申请。
如用户在提交回购申请后订单履行完毕前拟取消订单的,回收商将旧机以及原包装通过快递邮寄给用户。
3.检测过程中是否需要拆机的说明
回收商收到旧机,检测的过程中为了确认机器是否存在进水和拆修等情况,对于iPhone手机可能会打开机器后盖或前盖进行检查。
4.旧机货物处置的说明
交易完成后,回收商将对旧机进行数据格式化,对旧机数据不作保留和备份,并对旧机享有处置权。
5.选择上门取件方式进行交易,快递费的承担问题
无论交易是否成功,快递寄送所产生的双向物流费用,均由回收商承担。在此过程中产生的相关运费实报实销,最高承担25元运费;邮寄机器请选择快递到付,用户寄出时产生的包装费用和保价费用,需用户自行承担;寄送高仿机、山寨机、有密码却无法解除的机器产生的邮费由用户自行承担。
6.验机费,由回收商全额承担。
7.用户机器寄出之后的保障
(1)机器安全保障:回收商是和公安联网,并且合法备案的,如果有任何问题回收商会在第一时间通过网络进行报案。
(2)隐私安全保障:为保障用户的隐私数据的安全,完成交易后,回收商将以国际领先的数据销毁标准对电子产品进行专业的数据清除服务,清理过程全程录像监控,清理方式包括但不限于以下内容:清除电子产品一切相关账号及密码;恢复出厂重置电子产品,并通过信息重复覆盖技术保障信息不可恢复;检查、清除并销毁电子产品附带的存储卡、SIM卡等任何存信息存储卡。
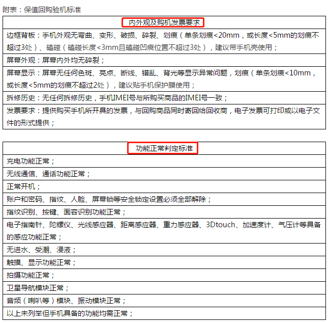
附表:保值回购验机标准
