【亿邦原创】5月5日消息,为了更好服务于广泛的用户群体,满足用户的消费诉求,蘑菇街平台对《蘑菇街商家经营地址及店铺默认退货地址管理规则》进行了调整。
亿邦动力获悉,此次规则调整将于2019年5月11日正式生效。
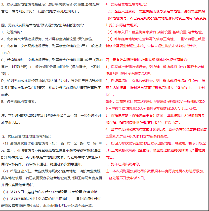
具体调整内容如下:
一、实际经营地址填写规范:
1、企业入驻店铺,营业执照为现办公经营地址,请按营业执照具体地址填写,若已变更现办公经营地址请及时到工商局备案变更并提供实际经营场所;
2、补填入口:蘑菇街商家后台-店铺设置-基础设置-经营地址;
3、补填经营地址时注意填写的信息正确性,补填通过后重新修改需要重新通过审核,审核未通过将按未补填完成计算。
二、无有效实际经营地址/默认退货地址违规处理措施:
1、商家首次出现违规行为,则店铺一般违规扣10分+屏蔽全店铺流量5天+限制发布新商品5天;
2、后续每增加一次此违规行为,则一般违规扣分增加扣10分,屏蔽全店铺流量、限制发布新商品期限增加5天;
3、直播供应链商家,出现违规行为将限制其参加直播,相应限制时长将视其情节严重程度而定;
4、当本年度商家违规次数累计达到3次,蘑菇街有权对店铺做全店流量永久屏蔽+永久限制发布新商品处理;
5、如因无有效实际经营地址/默认退货地址,导致用户投诉升级至315工商或被政府部门监管等,相应处理措施将视其情节严重程度而定;
6、跨年违规次数清零。
(文/焦茶)

